1 我国铸铁产业现状
我国现有铸铁企业1.4万家左右,铸铁件产量占铸件总产量的70%以上,无论企业数量还是铸件产量都处于主导地位,2015-2020年我国铸件及铸铁件产量如图1所示。

图1 2015-2020年我国铸件及铸铁件产量
近年来,我国铸铁件的材质结构进一步改善,铸铁件质量稳步提升,产量高位运行,2011-2020年我国铸铁件材质结构变化情况如表1所示。球墨铸铁件在铸件中所占比例由2011年的25.3%增至2020年的29.5%,球墨铸铁与灰铸铁的比值由2011年的0.53上升到2020年的0.70。
表1 2011-2020年我国铸铁件材质结构变化情况

2020年年底,我国部分经济指标已经恢复到疫情前的水平,机械工业也得到快速恢复。受下游主机行业的带动,2020年我国铸件总产量达到5 195万t,同比增长6.6%,其中,灰铸铁产量2 175万t,同比增长6.6%,占比41.9%;球墨铸铁产量1 530万t,同比增长9.7%,铸铁业发展质量稳步提升。
1.1 铸铁企业规模逐年扩大,产业集中度逐年提高
铸铁企业规模逐年扩大,产业集中度逐年提高,铸铁件单厂产量接近3 000 t/年,高于平均水平,出现了以产品或材料化生产且生产规模超过40万t/年的铸铁生产厂。据不完全统计,年产10万t以上的铸铁厂有40多家(不包括铸管厂),年产5万t以上的有100多家,排名前4 500家规模企业铸件产量占总产量70%以上。
1.2 绿色造型制芯技术与装备应用增加
3D打印、砂型切削等绿色造型制芯技术与装备的应用逐渐增加(图2),显著缩短了新产品开发周期,满足了客户个性化和定制化需求。中国机械总院、洛阳一拖、广西玉柴、宁夏共享等精密造型中心为周边提供服务,并不断扩大范围,如烟台冰轮3D打印智能成形工厂从砂芯制作至铸件成形实现了全自动运行。

图2 绿色造型制芯装备
1.3 “专精特新”铸铁企业不断涌现
随着国际交流的广泛深入,我国铸铁件生产技术基本与世界同步,部分骨干企业的规模、装备和生产技术水平已达到国际水平,涌现了一批数字化和绿色化示范铸造企业(图3),并在国际竞争中取得明显优势。

图3 “专精特新”铸铁企业生产现场
1.4 铸铁件技术含量和附加值逐步提升
随着制造技术的不断提升和突破,铸铁件在航空航天、核电、高铁等重要领域的应用不断增加,铸铁件附加值凸显。近年来,上海铸造展览会涌现出一批金奖铸件(图4),是我国铸件的代表和缩影。

图4 上海铸造展览会金奖铸件
1.5 铸铁标准与国际接轨
近年来,我国积地参与铸铁国际标准的制定,新制定的铸铁国际标准ISO 945—4:2019《铸铁金相组织 第4部分:球墨铸铁球化率评定方法》由我国负责起草并颁布。2015年发布的GB/T 32247—2015《低温铁素体球墨铸铁件》标准规定了QT350-22牌号-50 ℃和QT400-18AL牌号-40 ℃、-50 ℃、-60℃时的V型缺口试样冲击功,高于国际标准,对生产有重要指导意义。2019年对我国2009年发布的《球墨铸铁件》进行了修订,发布了GB/T 1348—2019《球墨铸铁件》,增加了术语和定义,修改了球墨铸铁的低温冲击性能指标,增加了QT450-18、QT500-14和QT600-10三个高强度高塑性铁素体球墨铸铁牌号,增加了并排浇注试块等。同时,根据国内外铸铁技术的发展,加快了标准的修订工作,如修改采用ISO185:2020对GB/T 9439—2010《灰铸铁件》的修订,规定了QT700-10 、QT800-6、QT900-5、QT1000-5等高强度高塑性球墨铸铁牌号的团体标准《高强度高塑性球墨铸铁件》编制,提高多个牌号伸长率和增加QTD1600-1牌号的标准《等温淬火球墨铸铁件》修订等工作也在进行之中,我国铸铁标准发展逐步与国际接轨。
2 铸铁材质强度、塑性和韧性持续提高
除产业集中度提升,铸铁业的进步体现在铸铁材料的强度和塑韧性持续提高。高碳当量、高强度、高刚度、低应力灰铸铁取得较大进展,并在机床、汽车行业中获得应用;蠕墨铸铁实现稳定批量生产;低温高韧性铁素体球铁,轨道交通用QT400-18AL(-60 ℃)低温高韧性铁素体球铁生产技术取得突破;硅固溶强化铁素体球铁,近几年在风电中得到应用,牌号QT600-10由试验期进入应用期;高强度高塑性珠光体球铁,在铁模覆砂工艺条件下,球铁材质提升到QT1000-5。近些年在铸铁材质的应用与研究方面开展了下列工作。
2.1 高强度、高刚度、低应力灰铸铁取得较大进展,
在机床、汽车行业中获得应用
随着汽车轻量化要求的不断提高,薄壁高强度灰铸铁的应用迅速推进,国内发动机的一些缸体已采用HT300,甚至HT350铸铁制作。通过优化熔炼工艺,成分设计及合金化工艺等措施,解决了缸体材质高强度与高速切削的问题;“高废钢配比+增碳”工艺的合成铸铁在灰铸铁中的应用也日益增多,有效降低有害微量元素、减小收缩和白口倾向。
郑州机械研究所等单位开发了高碳当量、高强度、高弹性模量、低应力铸铁件成套技术,应用于数控机床用床身铸件,提高了床身的精度及精度保持性。广西玉柴机器股份有限公司在相同生产条件和工艺下向灰铸铁中加入不同量的改性SiCp,发现改性SiCp弥散在晶粒中或晶界处,阻碍了位错的滑移与攀移,同时使灰铸铁的晶粒明显细化,使等强温度下的高温拉伸性能显著提升。清华大学选取了另外一个角度,通过主裂纹密度和裂纹深度两个指标找到了抗拉强度和热导率的组合,发现灰铸铁的热疲劳行为与石墨片周围的氧化基体密切相关,提高热导率并降低裂纹扩展通道是有效提高灰铸铁耐热疲劳性能的方法。
2.2 蠕墨铸铁实现稳定批量生产
通过采用炉前铁液智能分析、加入处理等技术,蠕铁铸件蠕化率稳定控制在80%以上,综合缺陷率和废品率显著降低,牌号提高到了RuT500 MPa,应用范围扩大到了高铁制动盘、汽车制动鼓和增压器涡轮等。要求高蠕化率的发动机缸体、缸盖,多采用二步法稳定生产,除引进了国外OCC和Sinter Cast蠕化处理控制技术和设备外,国内研发也开始得到应用。
广西玉柴借鉴硅固溶强化铁素体对球铁的强化原理,开发了硅固溶强化铁素体蠕墨铸铁,其力学性能满足国标RuT400~RuT500的要求。
2.3 低温高韧性铁素体球墨铸铁
风电、高铁等领域对低温高韧性球铁的力学性能要求越来越高,某些风电装备的球铁件要求-40 ℃时三个V型缺口试样冲击功平均值要≥12 J;高铁京哈线、哈大线和出口俄罗斯等高寒地带的高铁车关键球铁零部件已要求QT400-18AL在-50 ℃、-60 ℃时的冲击功≥12 J。轨道交通用QT400-18AL(-60 ℃)低温高韧性铁素体球铁生产技术取得突破,通过精细控制,可把塑性-脆性转变温度由-74.3 ℃降低到-81.3 ℃。厂常州华德80%以上铸件为低温铁素体球铁,此外,锦州捷通、戚墅堰工艺所、山东新忠耀、郑州机械研究所等也批量生产低温铁素体球铁。
2.4 硅固溶强化铁素体球铁
为了降低加工成本,取消热处理和少加合金元素以降低铸件成本,发展了硅强化铁素体球铁。近年来研制的具备高强度和高韧性的QT600-10和QT500-14等硅固溶强化铁素体球铁在风电中得到应用,成功地由试验期进入应用期,宁波日月、江苏吉鑫每年生产1万多吨QT500-14和QT600-10材质铸件,不断满足风电主机朝着大功率的研发方向发展对铸件轻量化的进一步需求。
2.5 高强度高塑性珠光体球墨铸铁
随着发动机爆发压力的增加,普通材质的球墨铸铁曲轴已无法满足增压发动机对曲轴疲劳弯矩的要求,高强度高塑性珠光体球铁凭借其强度高、塑性好的优点,经过轴颈滚压强化后,曲轴的结构疲劳强度大幅度提高。
2020年,广西玉柴在铁模覆砂工艺条件下成功开发的QT1000-5(图5),将普通珠光体基体球墨铸铁的力学性能稳定提升到“四位数”强度门槛,其制备工艺完全基于铸造车间生产条件,不添加贵重金属组分,仅通过工艺创新和攻关,解决了材料超高强度和高伸长率的矛盾,是铸铁材质的一次飞跃。

图5 QT1000-5金相组织
2.6 等温淬火球铁(ADI)
我国ADI(包括CADI)年产量约20万t,工程结构件和抗磨、耐磨件(包括CADI磨球和奥贝磨球等)大约各占一半,其中工程结构件包括汽车悬挂件、支架、控制臂、转向节、铁路机械、农机和工程机械零件以及齿轮、曲轴等。随着原辅材料、球铁质量的提高,等温淬火球铁(ADI)由一般代用转为根据ADI性能特点改变设计,轻量化效果显著,应用范围不断扩大,向矿山、农机、工程机械耐磨零件扩展。
近年来,国内开展了ADI低温性能、双相ADI等温热处理、ADI精细组织及铸态组织对等温热处理性能影响等试验研究工作,并建立了热处理厂(如湖北十堰奥贝科技有限公司、迁西奥帝爱、苏州艾普、长春艾普等),热处理工艺得到进一步发展。
2.7 耐高温高镍奥氏体球铁扩大应用
柴油机功率不断提高,增压器的应用越来越多,气体的排放温度越来越高;当排放温度超过850 ℃,增压器壳体、排气歧管等需要用抗冲击性、抗蠕变性能强,耐蚀性、高温抗氧化性能好的高镍奥氏体球铁来制造。各国的奥氏体铸铁件标准差异很大,西峡县内燃机进排气管有限责任公司从实际生产出发,提出了其化学成分标准,将D5S的C定为2.30%,S含量规定为0.03%,P含量规定为0.05%,由于奥氏体球墨铸铁的残留Mg量偏高,尚未规定标准。依据相应的标准来组织指导生产,高镍奥氏体球铁排气歧管已成为西峡县内燃机进排气管有限责任公司的主导产品。
2.8 双金属复合材料扩大应用
双金属复合材料在重型载重汽车制动鼓、制动盘上扩大应用,显著提高了制动鼓的寿命和安全性。传统的制动盘是灰铸铁材质,整体砂型铸造,驻马店恒久双金属复合材料制动盘(图6)采用钢-铁复合结构具有安全性好(杜绝脖颈处开裂)和总体重量轻(比传统盘轻20%~25%)的优点,减少混砂、造型、制芯、落砂四大工序,更加节能、清洁环保。驻马店恒久镶铸法双金属复合材料为2015年开发,2020年销售100万件,收入5亿元。

图6 商用车双金属复合材料制动盘
3 铸铁生产技术取得长足进步
得益于生产技术和检测控制等方面的不断提升,铸铁业的高质量发展取得长足进步。炉前铁液热分析等技术手段日益受到重视,应用逐步增加。质量控制和检测(特别是在线检测)水平稳步提升。一大批企业使用了国际水平的熔化、造型和检测设备,配有炉前氮氢氧测定仪、真空直读光谱仪和扫描电镜等设备和检测手段。
3.1 计算机技术的应用
计算机CAD/CAE/CAM包括产品数值模拟技术的发展,以及生产管理过程的自动化、数字化等,普遍提高了铸造产品研发设计数字化、铸造自动化水平。
“数字化虚拟制造技术+3DP快速成形”在行业中的应用逐渐增多,集成CAD/CAM/CAE增材制造等技术,工艺流程紧凑,技术集成度提高,对技术人员综合素质要求提高,生产更加快捷,过程更加可控,浪费更少,效益显著提高。在线检测技术在造型、制芯、熔化、产品质量检验等主要工序上得到了良好应用,过程控制工序化,提高了产品质量和一致性。
3.2 新型绿色造型工艺
在造型、制芯方面,组芯造型、壳型造型以及机械手的应用逐渐扩大,视觉化机械控制造型组芯技术可提高铸件尺寸精度、减少加工余量。新型环保造型材料如宝珠砂等的研发和应用,显著提高了型砂的回收利用效率。
3D打印、砂型切削等无模造型制芯技术与装备应用逐渐增加,缩短新产品开发周期,满足客户个性化、定制化需求。
3.3 原材料及加料技术
生铁、高纯生铁和废钢等原辅材料供应品种和质量有了很大改善,例如超高纯生铁的研发,为高质量铸件的生产制造提供更的原材料,球化剂和孕育剂的品种和质量稳步提升。计算机配料加料系统与装备的研究与应用日益增多,通过加料装备实现加入炉料及合金。
3.4 高质量铁液熔炼和处理技术
在铁液熔炼方面,电炉应用增长较快,处于主导地位。但对于大批量流水线生产,需要大量铁液的工厂(例如潍柴、一汽等),采用能保证铁液冶金质量、节能环保达标的大型热风、水冷、无(薄)炉衬长炉龄冲天炉或与电炉双联熔炼具有显著的优点。
3.5 铁液球化、蠕化和孕育处理技术
的球化、蠕化和孕育处理工艺技术与装备,如喂丝机、包芯线的研究与应用,使整个熔化、球化、蠕化和孕育处理过程连贯,数字化程度高,减少镁光烟尘,采用喂丝球化的铸铁厂达到3 000多家。“两步法”蠕化处理工艺与在线测控系统成功用于铸造工厂,采用红外感应、快速计算的智能化随流孕育机提高了孕育的度。
球化剂、孕育剂、脱硫剂、预处理剂以及包芯线等品种、规格有所发展,质量有较大提高,能满足不同用户要求。除原有球化剂外,近来新增效果比较突出的是含镧球化剂在薄壁件及低温铁素体球铁件上的应用。
3.6 铁液搬运与浇注
铁液自动化转运、定量化浇注装置的研制与应用,可缩短铁液的出炉、检测与转运时间,增加安全性,改善吊车和人工推拉小车转运铁液现状,提高熔炼设备效率;定量浇注可保证铸件质量、节约铁液用量,降低熔炼和浇注过程中的能源消耗,实现熔炼和浇注过程的绿色化。
3.7 清理打磨
近年来,打磨机器人在清理打磨环节研究与应用逐渐增多,通过打磨加工方式的选择、柔性工装夹具的设计、适度的视觉系统及偏差补偿、动力头及打磨工具的匹配等集成技术研究,机器人作业(图7)与铸造工艺、工装夹具有效融合提升自动打磨效率及质量等,显著改善了劳动环境,减少清理打磨现场的粉尘和噪音污染,提高了清理打磨效率。合肥铸锻厂针对不同类别产品、不同工艺特性实施差异化的“以机代人”清理自动化装备改造方案技术,取得了良好的效果。

图7 机器人打磨线
4 铸铁应用领域逐步拓宽
制造业高质量发展离不开关键核心零部件的支撑。随着我国高速列车、核电、军工、风力发电、汽车等行业的快速发展,对超低温铁素体球墨铸铁、等温淬火球墨铸铁(ADl)、超大断面球墨铸铁(壁厚≥300 mm)、高强度高韧性球墨铸铁以及硅固溶强化球墨铸铁需求量日益增大。近年来,铸铁件应用范围不断扩大,在高铁、核电、机器人等战略新兴产业的应用逐渐增多,高铁机车转向架轴箱、变速箱、电机壳以及12 MW风电轮毂、底座等部分产品的性能达到了国际水平,双金属复合材料制动鼓在重型载重汽车上批量应用,大型数控机床横梁等机床结构件已批量生产和应用。
球墨铸铁新型材质(如等温淬火球铁、硅固溶强化铁素体球铁、高强度高冲击低温球铁、耐热耐腐高镍奥氏体球铁、高强度高韧性球铁等)不断涌现。“高强度高韧性球铁件”被发改委列入“产品结构调整指导目录”(2019年本)鼓励类项目。
4.1 超大断面球墨铸铁件——百吨级球墨铸铁核乏
燃料容器铸件
随着全球核能不断深入研发,国防战略、核电、核动力航空母舰、核潜艇等相关核能发展速度越来越快,对核乏燃料的处理条件与设备设施提出更高的要求和需求。百吨级球墨铸铁核乏燃料容器铸件(图8)是国内尚未攻克的少数铸造壁垒,被誉为球墨铸铁皇冠上的明珠,门槛高、难度大,国外只有德国辛北(Siempelkamp) 公司批量生产,国内宁波日月、郑州机械研究所、中信重工等也在加紧研制。郑州机械研究所在温度场在线调控、增强冷却系统、长效球化孕育配方及工艺等方面取得了多项技术突破,百吨级球墨铸铁核乏燃料容器铸件产业化应用前景良好。

图8 百吨级球墨铸铁核乏燃料容器铸件
4.2 数控机床结构件
通过突破残余应力控制技术,铸铁材料在数控机床的床身(图9)、立柱、横梁等结构件上扩大应用,有效解决数控机床尺寸精度和精度保持性问题。2020年“数控机床关键材料生产应用示范平台”项目列入高质量发展计划。

图9 低应力机床床身铸件
4.3 蠕墨铸铁缸体缸盖
近年来,要求高蠕化率的缸体、缸盖,多采用二步法稳定生产,除引进瑞典、德国等技术装备外,国内研发也开始得到应用。一汽铸造有限公司、中国重汽、广西玉柴、潍柴等加大了对蠕墨铸铁的研发,实现了批量稳定生产。2019年,我国汽车产销量双双突破2 500万辆,如果在发动机缸体、缸盖、排气管、汽车刹车毂、铁路货运机车制动盘等推广应用(图10),蠕墨铸铁件在国内还有很大的发展空间。

图10 高质量蠕墨铸铁件
4.4 硅固溶强化铁素体球铁件
在球墨铸铁中,Si能促进形成铁素体,并固溶强化铁素体,当Si≥5%时,抗拉强度急剧下降,韧性下降,冲击韧度甚至降至普通灰铸铁的水平。硅强化铁素体球铁的出现,打破了我国以往球铁生产遵循的“高碳低硅大孕育量”的习惯做法。2014年,河南广瑞汽车配件股份有限公司成功用硅固溶强化铁素体QT500-14替代了QT500-7,用于生产转向器壳体(图11)。2018年,金风科技研制成功QT450-18,用于风电铸件轻量化发展(图12);同年10月,在吉鑫风能科技研制成功QT600-10AL,用于生产12兆瓦风电底座(80余吨)(图13)。近几年在风电中得到应用,由试验期进入应用期,其中宁波日月、江苏吉鑫每年生产1万多吨QT500-14和QT600-10材质铸件。未来,硅固溶强化球铁应用还有很大的发展空间。

图11 QT500-14转向器壳体

图12 QT450-18汽车驾驶室支架

图13 QT600-10材质12兆瓦底座
4.5 高强度高塑性珠光体球墨铸铁件
国内玉柴、天润等企业研发的QT800-6、QT900-6(QT900-5)已代替锻钢在大功率曲轴上应用,广西玉柴生产的QT600-10、QT700-10、QT900-6牌号球铁材料应用在汽车底盘件上,每年10万套左右。QT1000-5球铁材料船电国六发动机曲轴应用(图14)。

图14 船电6T球铁曲轴(疲劳限弯矩11500 N·m)
4.6 等温淬火球墨铸铁件
近年来,随着机械零部件向高性能、轻量化方向的发展,ADI生产及应用备受行业关注,在ADI应用基础研究、生产工艺及装备,以及毛坯质量稳定性等方面均取得了新的进展,包括球铁原始组织、热处理工艺等对ADI微观组织和力学性能的影响规律有了更加深入的研究,ADI毛坯质量及其稳定性得到稳步提升,开展了水平连铸球墨铸铁LZQT500-7等温淬火工艺的优化研究等。
国内不少的铸造厂都强化了ADI轻量化研究开发的能力,并作为提高企业竞争力的主要措施。热处理厂在全国范围内逐步形成,河南欧迪艾铸造有限公司、苏州艾普零件制造有限公司、河北迁西奥帝爱机械铸造有限公司、天津SEW传动设备有限公司、长春艾普机电设备有限公司、焦作固德联合机械有限公司及十堰澳-贝汽车零部件轻量化科技有限公司等均陆续建立了的等温淬火热处理中心,地促进了我国ADI的发展和应用。
4.7 风电铸件
我国现已成为全球风电铸件发展快和规模的生产消费区域。同时,得益于国内外风电行业的持续高速发展和国际产业链向中国转移的趋势,我国的风电铸件产品在国际市场上也具备较强的竞争力,成为我国风电设备制造行业中少数实现规模出口的零部件产品。
风电铸件主要包括轮毂、底座、轴及轴承座、梁、齿轮箱部件(主要包括齿轮箱箱体、扭力臂、行星架)等,约占到单个风电整机成本的8%~10%。根据中国铸造协会对风电设备行业平均水平进行测算,每兆瓦风电整机大约需要20~25 t铸件,其中轮毂、底座、轴、梁、轴承座等合计约需15~18 t,齿轮箱部件约需5~7 t。目前,风电铸件行业已逐步由几家大型企业主导(宁波日月重工、江苏吉鑫风能),不仅满足国内需求,还有大量出口。
5 铸铁生产技术发展趋势
“十三五”期间,国内铸造企业在装备与技术上有了长足的进展,但仍有相当一部分厂家的管理和软件没有跟上,质量的稳定性、可靠性、一致性差的问题比较突出。国内铸铁厂除了多而分散、产能过剩、两分化外,还存在化生产程度不高,数字化、智能化水平低,大型、厚大断面、铸铁件的质量控制技术以及10 t/h以上大型热风水冷连续式冲天炉的国产化及应用有待提高等。今年是“十四五”的开局之年,由于环保督查持续收紧,加之疫情的影响,我国铸造业发展环境将发生很大变化,要提前研判和积应对疫情对出口的不利影响,加快新材料、新工艺、新技术和新产品的研发和应用,着力推动铸造业的转型升级。
预计,“十四五”期间铸铁产量持平或略有增长(其中,普通灰铸铁产量减少,球墨铸铁、蠕墨铸铁产量增加),铸铁材质结构持续改善。各材质铸铁件产量目标见表2。
表2 各材质铸铁件产量目标

(1)铸铁企业数量方面:从现在的1.4万家到2025年减少到1万家左右。
(2)铸铁企业平均产量规模:从现在的2 700 t/家到2025年增加到3 500 t/家。
(3)到2025年,球墨铸铁件产量占铸铁件总产量的比例达到48%以上,球墨铸铁与灰铸铁之比达到1.0,蠕墨铸铁产量达到40万t,铸铁件占铸铁件产量的25%以上。通过不断发展和提升铸造技术水平,掌握大型及关键设备零部件铸造技术,国产化率98%以上,实现核电、轨道交通和汽车等关键、高精度铸铁件的批量稳定生产。
未来铸造行业的发展趋势是向数字化、绿色化、智能化、轻量化、化的方向发展,数字化是基础,走绿色铸造发展之路;挖掘材料性能,加大复合材料和复合工艺的研究与应用,创造新的需求。不断补充、完善与提高铸造过程的质量检测与质量控制手段;在造型和清理环节增加机器人的用量;采用净形或近净形成形造型制芯方法,减少排放;采用新工艺,实现清洁化生产;加强产品结构、产业结构调整,满足客户个性化、定制化需求,实现产品化和经济规模化。
5.1 精选原料保证铁液质量,推广环境友好的球化、
孕育处理方法
原、辅材料质量提高,为球铁件生产奠定良好基础。采用高纯生铁和超高纯生铁、废钢和增碳剂等原辅材料,铁液杂质元素含量低、纯净度高。国内生铁及高纯生铁供应充足,为满足大断面球铁生产需要,河北龙凤山铸业有限公司等生产了超高纯生铁。
采用电炉和大型热风水冷环保冲天炉熔炼,保证铁液质量,其中热风水冷环保冲天炉熔炼便于组织大批量、大吨位铸件生产,效率高。
冲入法、盖包法、喂丝法、喷吹法等在实践中逐步完善,通过优化加料方式和除尘控制,逐步确定其适用范围。
5.2 推广普及数字化铸造技术
采用三维计算机辅助设计(CAS )、计算机辅助工艺规划(CAPP )、计算机辅助制造(CAM )、设计和工艺路线仿真等技术,实现产品研发设计数字化;产品信息和制造信息能够贯穿于制造、生产管理、质量管理等制造过程的全部环节;建立车间制造执行系统(MES),实现计划、排产、生产、检验的全过程闭环管理;建立数据采集系统,能充分采集制造进度、现场操作、质量检验、设备状态等生产现场信息;建立车间级的工业互联网,不同装备之间实现信息互联互通和有效集成;建立企业资源计划管理系统(ERP),利用云计算、大数据等新一代信息技术,实现经营、管理和决策的智能优化(图15)。

图15 数字化铸造技术

图16 铸造材料数据库

图17 铸造工艺数据库
普及CAD、CAM和CAE,做好铸造过程数字模拟,采用数字化铸造工艺管理系统,进行产品和工艺的前期优化设计。
5.3 加强铸造材料与工艺数据库建设
建立铸造工艺、材料、缺陷等基础数据库(图16-17),加强工艺文件、生产和检验数据管理,通过数据库技术促进铸造新技术、新工艺的不断固化和推广,普遍提高国内铸铁行业高质量发展水平。
5.4 实现铸造设备的互联与集中控制
生产装备和控制技术逐步完善,具备生产球铁件的条件,并实现铸造设备的互联与集中控制,铸造生产全过程数字化管控(图18-19)。数字化无模铸造、3D打印、激光测距组芯等技术与装备集成应用,提高铸造全过程管控能力,提高铸件质量稳定性,改善广大铸造企业自动化、数字化、信息化环境。

图18 铸造生产中央控制系统

图19 铸造生产过程在线监控系统
5.5 应用在线检测技术,提高产品质量和一致性
在铁液质量、铸件缺陷、铸件尺寸等方面广泛应用在线检测技术(图20-21),提高管理水平、重视并认真执行生产过程控制,严格控制化学成分和生产工艺环节参数的波动范围,做好数据收集与分析工作,提高铸件质量,并提高质量的稳定性和一致性。

图20 铁液质量在线检测系统

图21 铸件尺寸智能检测系统
5.6 增加机器人在造型和清理上应用
增加机器人在组芯和下芯,单件小批量铸件柔性化打磨等复杂工序环节的应用,实现提高生产效率,提高铸件质量,降低制造成本,改善作业环境。
6 加强基础研究,突破短板和关键共性技术
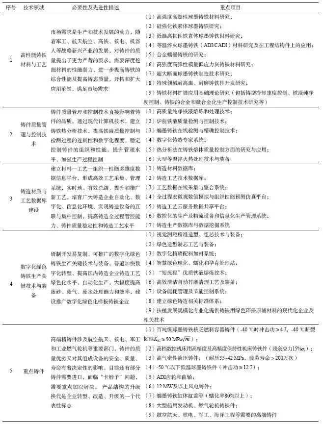
需要突破的关键共性技术领域及须攻克的重点项目如表3所示。
表3 需突破的关键共性技术领域及需攻克的重点项目

7 结束语
总的来说,“十四五”是我国铸铁业由大变强的关键时期。在环保持续收紧、疫情反复、成本持续上升等影响下,铸造业发展环境将产生很大变化。要贯彻新发展理念,落实铸造产业发展规划,加大技术创新的力度,积开发新产品,开拓新市场。加强新材料、新技术和新工艺的研究,大力开发复合材料与复合铸造工艺,挖掘材料性能,创造新的需求。推广数字化、智能化与绿色化铸造技术与装备,满足客户个性化、定制化需求。加强产品结构、产业结构调整,实现产品轻量化、清洁化生产,走化、规模化和可持续发展之路。加大环保型铸造设备和技术的研制开发,开发环保型铸造原辅材料,加强绿色铸造评价方法和指标体系的研究和建立。
今后,我国铸铁业的发展从材质上看,重点是发展球墨铸铁、等温淬火球墨铸铁(ADI)、蠕墨铸铁。从熔炼上看,重点是如何稳定地获得高温、成分符合要求的纯净的铁液。从铸型工艺上看,推广3D打印、无模铸造、壳型铸造等工艺方法,生产近净成形、少无切削铸件。从质量控制与检测上看,还需要不断补充、完善与提高铸造过程的质量检测与质量控制手段。从环境保护和单位能耗上看,应积推进清洁环保生产方式,在造型和清理环节增加机器人的用量,提高铸造装备的数字化水平,能耗指标普遍达到标准和国际标准。